关于我们
园区介绍
新闻动态
联络我们
加入我们
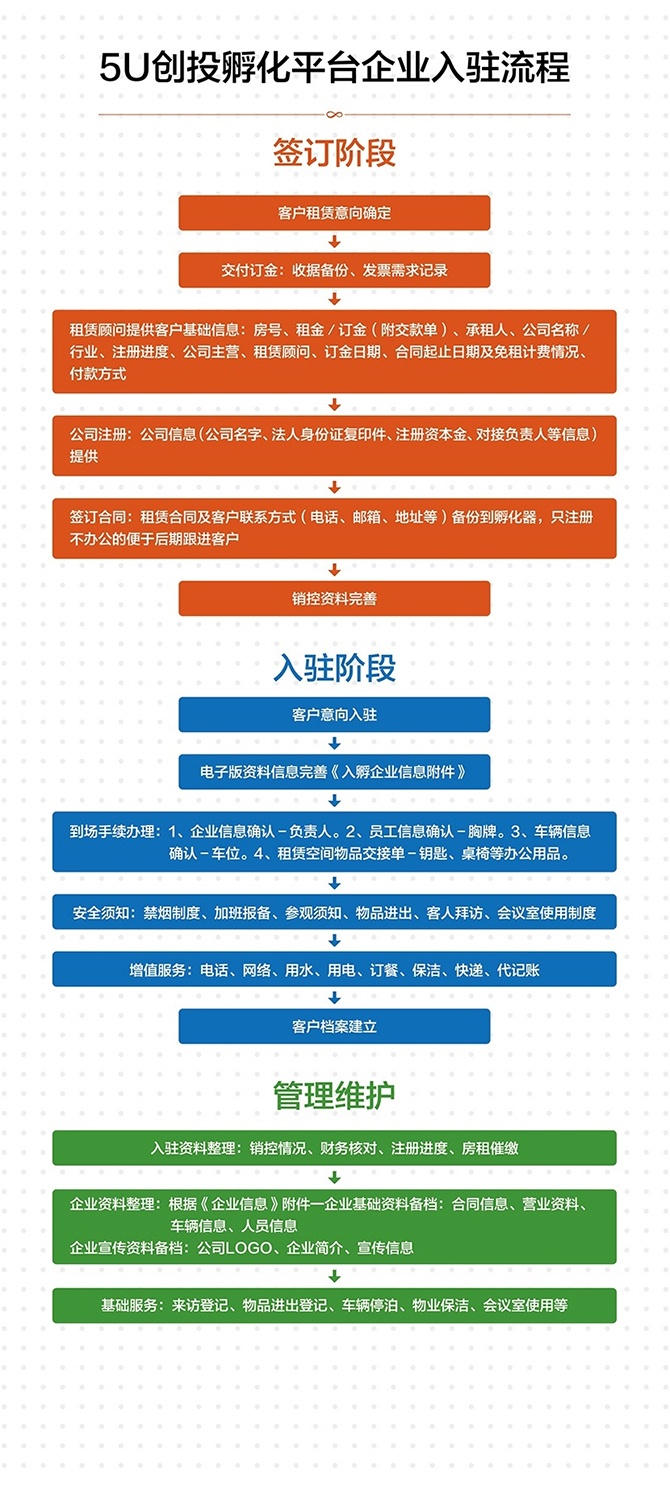
创投孵化服务
关于我们
园区介绍
新闻动态
联络我们
加入我们